Follow us
简体中文
ENGLISH
葡萄牙语
俄文
阿拉伯语
德文
首页
关于米兰·(中国区)体育官方网站
公司简介
服务范围
企业文化
荣誉证书
合作伙伴
员工风采
人力资源
产品中心
陆用发电机
高压发电机
ML SPORTS
特型定制发电机
短轴发电机
AVR介绍
技术研发
技术设备
质量保证
产品选型
应用方案
数据中心
通讯系统
矿山/工业
房地产
租赁市场
军工企业
发电站
养殖业
石油石化
其他
服务支持
技术支持
故障诊断
保修
常见问题
资料下载
新闻资讯
公司新闻
行业新闻
视频资讯
ML SPORTS
新闻资讯
公司新闻
行业新闻
视频资讯
首页
>
新闻资讯
> 公司新闻
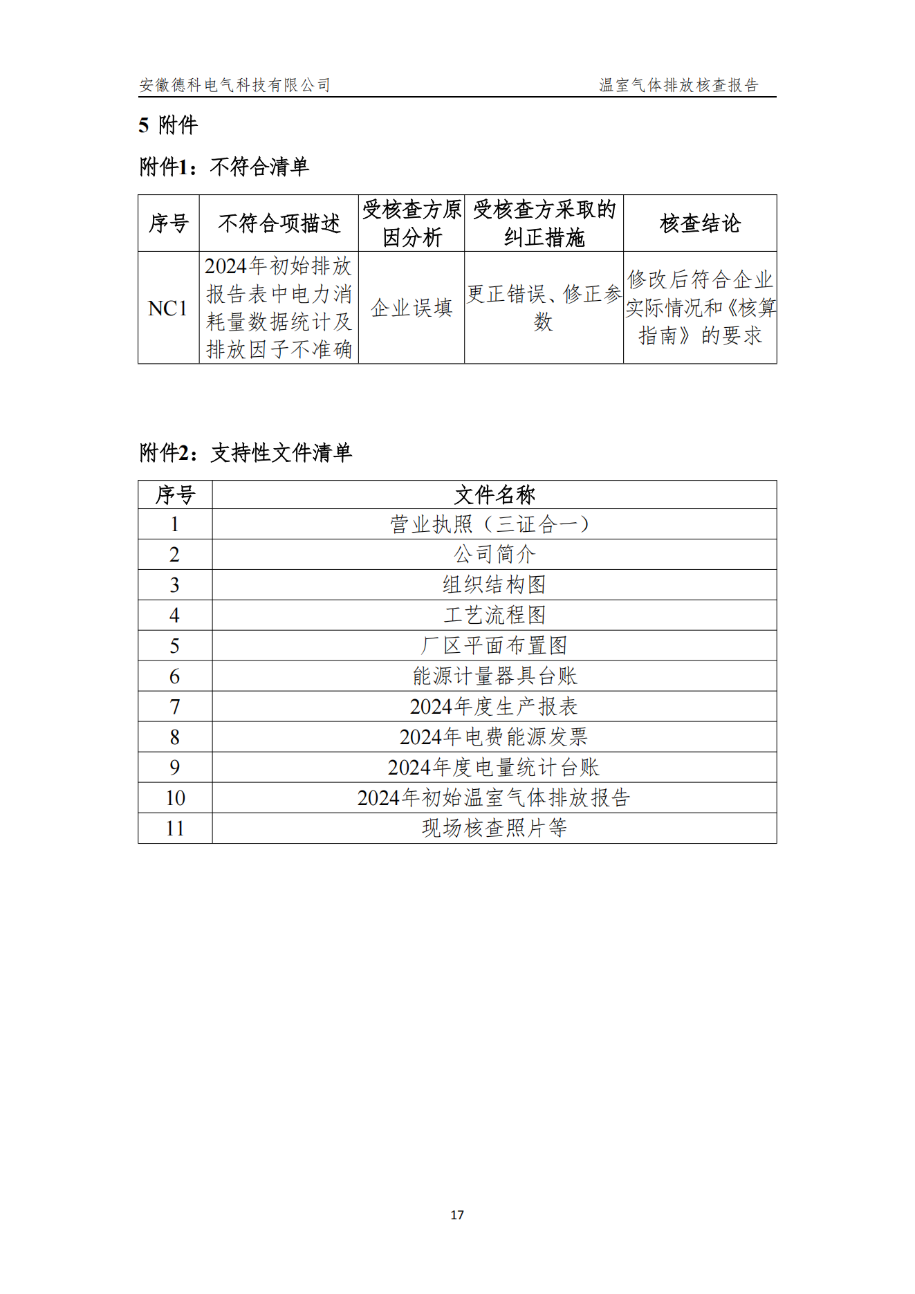
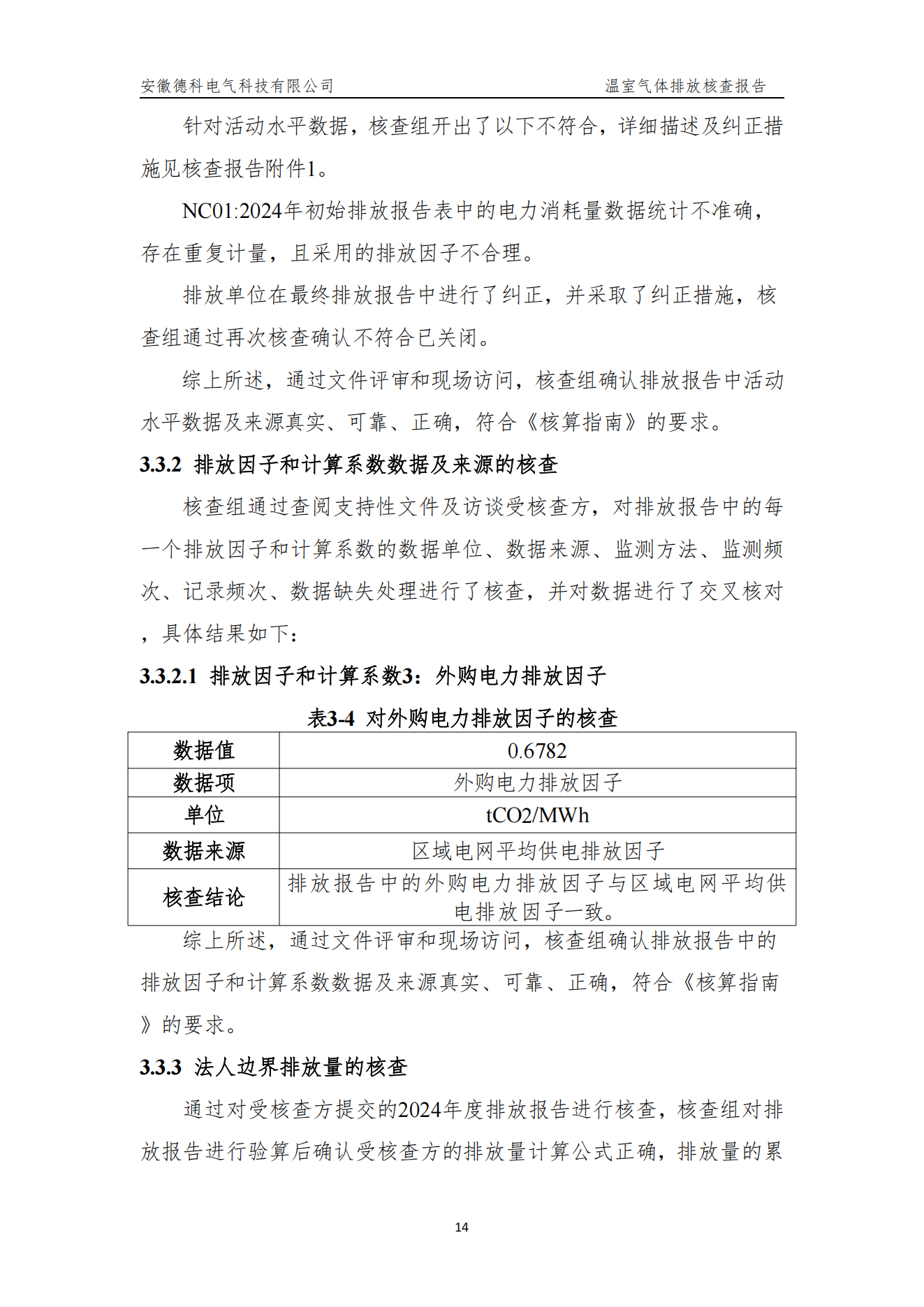
2024年米兰·(中国区)体育官方网站电气温室气体排放核查报告
发布时间: 2025-05-27 点击: 510
下一篇:
2024年米兰·(中国区)体育官方网站电气产品碳足迹评价报告
上一篇:
米兰·(中国区)体育官方网站邀您共襄2025年叶卡捷琳堡国际工业贸易展览会!
首页
关于米兰·(中国区)体育官方网站
公司简介
服务范围
企业文化
荣誉证书
合作伙伴
员工风采
人力资源
产品中心
陆用发电机
高压发电机
ML SPORTS
特型定制发电机
短轴发电机
AVR介绍
技术研发
技术设备
质量保证
产品选型
应用方案
数据中心
通讯系统
矿山/工业
房地产
租赁市场
军工企业
发电站
养殖业
石油石化
其他
服务支持
技术支持
故障诊断
保修
常见问题
资料下载
新闻资讯
公司新闻
行业新闻
视频资讯
ML SPORTS
语言选择:
简体中文
ENGLISH
葡萄牙语
俄文
阿拉伯语
德文
关于米兰·(中国区)体育官方网站
公司简介
服务范围
企业文化
荣誉证书
合作伙伴
员工风采
人力资源
产品中心
陆用发电机
高压发电机
ML SPORTS
特型定制发电机
短轴发电机
AVR介绍
技术研发
技术设备
质量保证
产品选型
应用方案
数据中心
通讯系统
矿山/工业
房地产
租赁市场
军工企业
发电站
养殖业
石油石化
其他
服务支持
技术支持
故障诊断
保修
常见问题
资料下载
新闻中心
公司新闻
行业新闻
视频资讯
400-880-5328
安徽合肥市庐江高新技术产业开发区苏河路9号 邮编:231500
COPYRIGHT © 2020 米兰·(中国区)体育官方网站
皖ICP备12012671号-1
发送
邮件
info@evotecpower.com
邮箱地址
服务
热线
400-880-5328
服务热线
关注
微信
米兰·(中国区)体育官方网站微信公众号
顶部
安博电子官方网站
|
安博官方(中国)总部
|
乐竞中国
|
开云登陆入口
|
开云电子体育_开云(中国)
|
乐动网页版登录入口
|
开云手机登录入口
|
开云电子「中国」官方网站
|
半岛平台
|